A Importância do Snubber na Manobra de Disjuntores a Vácuo

 

Os disjuntores a vácuo (VCB – Vacuum Circuit Breakers) são amplamente utilizados em sistemas de média tensão devido à sua alta confiabilidade e baixa necessidade de manutenção. No entanto, sua operação de manobra, especialmente na abertura de circuitos indutivos, pode introduzir desafios significativos relacionados a transitórios eletromagnéticos.

 

O Desafio: Sobretensões na Abertura de VCBs

A rápida recuperação dielétrica dos VCBs é uma de suas maiores vantagens, mas também pode gerar sobretensões transitórias de alta frequência. Dois fenômenos são cruciais nesse processo:

 

  •  Current Chopping: A interrupção da corrente antes de sua passagem natural pelo zero, o que pode induzir sobretensões no circuito.
 
  • Reignições (Restrikes): Se a Tensão de Restabelecimento Transitória (TRT) entre os contatos do disjuntor exceder a rigidez dielétrica do vácuo, ocorrem reignições do arco elétrico, gerando picos de tensão ainda mais elevados

Esses fenômenos são particularmente críticos ao manobrar transformadores, principalmente os a seco, que possuem baixa capacitância entre o enrolamento primário e a terra. Essa característica eleva a frequência natural do circuito, aumentando a taxa de crescimento da TRT e a suscetibilidade a reignições severas.

 

A Metodologia: Simulação em ATP

Para avaliar os riscos, são desenvolvidos modelos detalhados no software ATP (Alternative Transients Program), uma ferramenta poderosa para a simulação de transitórios eletromagnéticos. O modelo incluiu:

 
  • Disjuntor a Vácuo (VCB): Representado por um modelo avançado Model que simula a recuperação dielétrica e os critérios de extinção e reignição do arco.

  • Transformador de Potência: Modelo detalhado, que incorpora as capacitâncias internas do equipamento, essencial para análises de alta frequência.

  • Sistema Elétrico: O equivalente de rede, cabos, para-raios e demais equipamentos modelados conforme suas características elétricas.
 
 

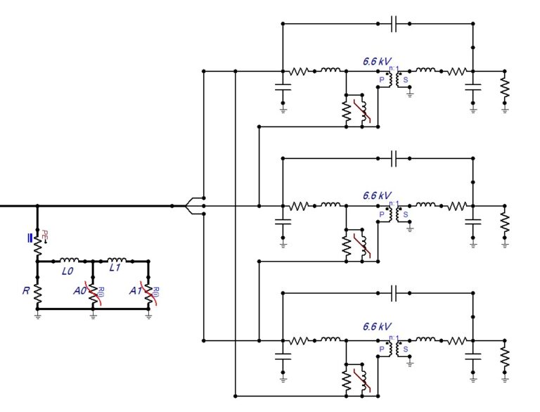
São analisadas situações com o transformador em vazio e com carga, em cenários com e sem a instalação de um circuito snubber.

 

A “Solução”: O Dimensionamento do Snubber

snubber é um dispositivo projetado para amortecer as oscilações e limitar as sobretensões durante a manobra do VCB. A configuração usualamente adotada foi um circuito RC série, instalado em paralelo com o transformador, associado a um para-raios. 

 
  • Resistor (R): Dimensionado com um valor próximo à impedância de surto do cabo de conexão, para eliminar a reflexão de ondas transitórias

  • Capacitor (C): Sua função é aumentar a capacitância equivalente do circuito, o que reduz a frequência natural de oscilação e, consequentemente, a inclinação da TRT.

  • Para-raios (PR): O para-raios atua como limitador não linear de tensão, conduzindo a parcela de energia associada aos picos que ultrapassam a contenção proporcionada pelo snubber RC. Enquanto o RC reduz o dV/dt e amortece a TRT (minimizando a tendência a reignições do VCB), o para-raios faz o “clamp” de crista, absorvendo os excedentes de energia em eventos de reignição/pré-ignição e outros surtos rápidos, preservando a coordenação de isolamento do transformador e dos demais equipamentos

Resultados: A Eficácia Comprovada

As simulações de um estudo de caso em um sistema 6,6 kV, com transformador a seco, mostram um cenário claro da atuação do snubber.

  • Sem Snubber: No pior caso analisado (manobra do transformador em vazio), foi registrada uma sobretensão máxima acima da suportabilidade do transformador, NBI (Nível Básico de Impulso)

  • Com Snubber: A inclusão do snubber promoveu uma atenuação drástica da amplitude de tensão e eliminou as reignições sustentadas no disjuntor. As oscilações foram amortecidas, garantindo uma operação muito mais segura para o transformador.

A comparação entre os cenários evidencia a eficácia do snubber em controlar os transitórios de manobra.

 

 Conclusão: Uma boa prática de Engenharia

A operação de disjuntores a vácuo (VCBs) em circuitos com transformadores pode gerar sobretensões severas, causadas por fenômenos como o corte prematuro da corrente (current chopping) e múltiplas reignições. Esses transitórios de restabelecimento de tensão (TRT) podem ultrapassar o Nível Básico de Impulso (NBI) do equipamento, representando um risco significativo de dano ao seu isolamento.
 

A solução eficaz para mitigar este problema é a instalação de um circuito amortecedor (snubber). Composto por um resistor, capacitor e para-raios, o snubber atenua as oscilações de alta frequência e reduz a inclinação da TRT, controlando as sobretensões a níveis seguros. Sua aplicação, conforme demonstrado nessa análise, pode ser fundamental para garantir a integridade dos ativos e a segurança operacional do sistema elétrico durante as manobras.

Desse modo, destaca-se a importância dos estudos de manobra do disjuntor e correto dimensionamento dos snubbers aplicados em transformadores de potência.